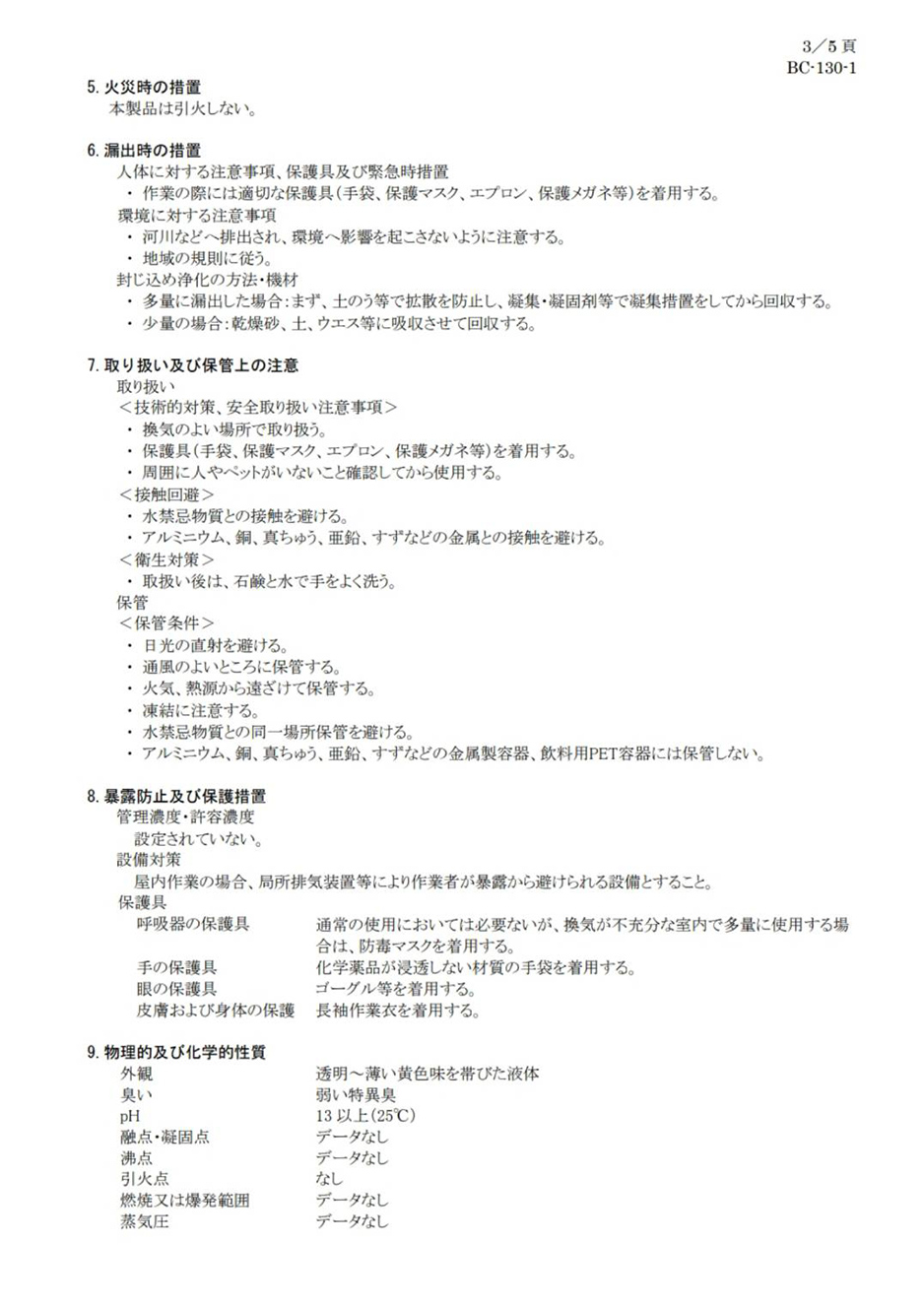
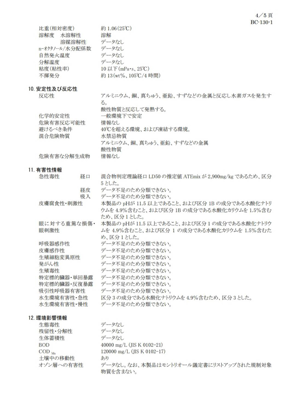
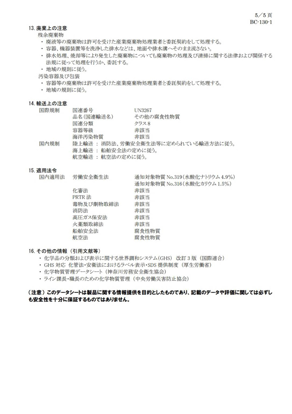
洗浄排水の中和処理について

放流水基準のPH(水素イオン濃度)は、下記のとおり計算となります。
1戸当たりの使用する薬液量250mℓ(pH12)
水道水による1分程度の水を流す水量(台所水量30ℓ・浴槽水量30ℓ・洗濯水量30ℓ・洗面水量30ℓ)
合計120ℓの水÷0.25ℓ(薬液剤)= 480倍の水で希釈中和され放流基準内PH5.8〜PH8.5となり流しても全く問題ありません。
当社が開発した特殊排水管洗浄液剤
独自開発の排水管洗浄液剤は、現場の汚れに合わせて調合したオリジナル洗浄剤ですので効果的に洗浄が可能です。

液体から泡状になり、排水管内に注入した後長時間かけて薄いジェル状に変化をします。
液体状


泡状


ジェル状

排水管内に薄いジェル状の薬品が上下左右に留まり、効果的に排水管内を長時間消毒洗浄いたします。
アルカリ系排水管洗浄液剤の殺菌効果の範囲








